一、为什么“HS / CN 编码”是钢铁 CBAM 判断的生死线?
在钢铁行业 CBAM 咨询中,我见过最多、也最危险的一句话是:
“我们应该不算吧?
这就是普通钢制品。”
问题在于:
CBAM 从来不听“应该”。
在 CBAM 体系下,唯一被认可的判断依据是:
你出口欧盟时,
报关单上写的 HS / CN 编码。
这也是为什么:
• 同样是钢结构
• 同样是钢制品
• 不同企业、不同项目
• CBAM 结论完全不同
如果你还没有系统理解钢铁为什么被 CBAM 重点监管,建议先回到钢铁专栏的总起篇再看一眼,再回来看编码会更清晰:
👉 钢铁行业为什么是 CBAM 重点监管对象
“我们应该不算吧?
这就是普通钢制品。”
问题在于:
CBAM 从来不听“应该”。
在 CBAM 体系下,唯一被认可的判断依据是:
你出口欧盟时,
报关单上写的 HS / CN 编码。
这也是为什么:
• 同样是钢结构
• 同样是钢制品
• 不同企业、不同项目
• CBAM 结论完全不同
如果你还没有系统理解钢铁为什么被 CBAM 重点监管,建议先回到钢铁专栏的总起篇再看一眼,再回来看编码会更清晰:
👉 钢铁行业为什么是 CBAM 重点监管对象
二、先给一个最重要的结论(请记牢)
你可以直接用这句话对内或对外解释:
钢铁产品是否落入 CBAM,
不取决于产品名称、用途或加工复杂度,
而取决于:
👉 报关使用的 HS / CN 编码是否被列入 CBAM 钢铁清单。
换句话说:
• ❌ “钢结构 / 工程件”不是判断依据
• ❌ “深加工 / 定制件”不是豁免条件
• ✅ 编码,才是 CBAM 的唯一入口
钢铁产品是否落入 CBAM,
不取决于产品名称、用途或加工复杂度,
而取决于:
👉 报关使用的 HS / CN 编码是否被列入 CBAM 钢铁清单。
换句话说:
• ❌ “钢结构 / 工程件”不是判断依据
• ❌ “深加工 / 定制件”不是豁免条件
• ✅ 编码,才是 CBAM 的唯一入口
三、CBAM 中“钢铁行业”的编码逻辑是什么?
CBAM 钢铁行业的编码设计,并不是随意选取的,而是有非常清晰的逻辑:
欧盟重点纳入的是:
• 基础钢铁材料
• 半成品
• 排放源头清晰、可比性强的产品
而不是:
• 高度集成的复杂终端设备
• 难以拆分排放的系统级产品
👉 CBAM 的钢铁清单,本质上围绕“材料属性”,而不是“用途属性”。
欧盟重点纳入的是:
• 基础钢铁材料
• 半成品
• 排放源头清晰、可比性强的产品
而不是:
• 高度集成的复杂终端设备
• 难以拆分排放的系统级产品
👉 CBAM 的钢铁清单,本质上围绕“材料属性”,而不是“用途属性”。

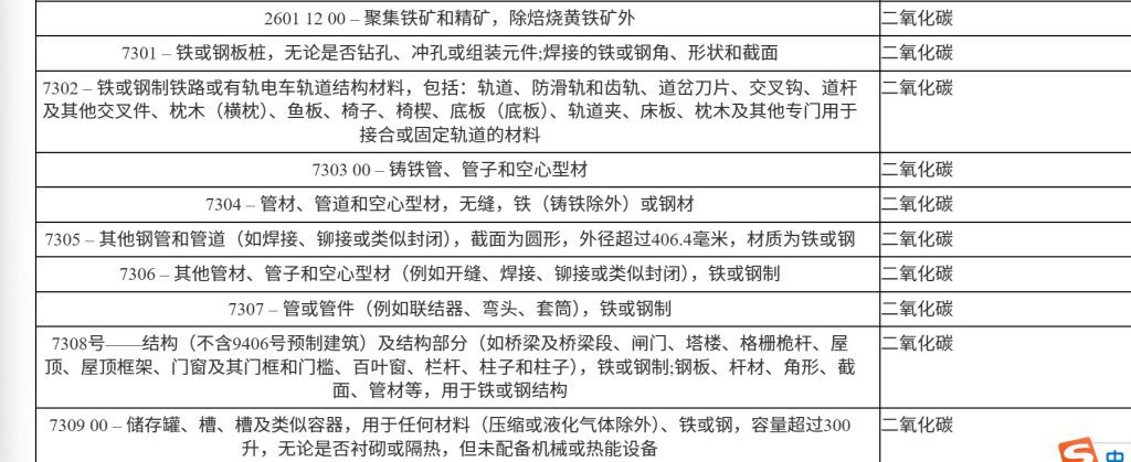
四、钢铁行业 CBAM 常见“重点关注”的 HS / CN 编码类别
下面我不会简单罗列法规原文,而是用企业更容易理解的方式,把常见钢铁编码分成几大类。
第一类:钢铁原材料与半成品(CBAM 高概率覆盖)
这是 CBAM 钢铁监管的核心区。
通常包括:
• 生铁
• 钢坯 / 钢锭
• 半成品钢材
特点是:
• 排放源头清晰
• 工艺路径标准
• 高度可比
👉 这类编码,几乎一定需要高度警惕 CBAM。
第二类:钢板、钢卷、钢带等扁平材(重点关注)
这是出口欧盟非常常见的一类。
常见包括:
• 热轧钢板
• 冷轧钢板
• 镀层钢板
• 涂层钢板
⚠️ 关键提醒:
“是否镀锌 / 涂层”,
并不会自动让产品脱离 CBAM。
判断核心仍然是:
• 编码是否在 CBAM 钢铁清单
• 是否属于基础钢材形态
第三类:型钢、棒材、线材(结构件常见来源)
这是钢结构企业最容易踩坑的一类。
常见包括:
• H 型钢
• 工字钢
• 角钢
• 圆钢、螺纹钢
如果钢结构产品在报关时:
• 仍以这些型钢类编码出口
• 即便已经切割、简单加工
👉 CBAM 风险依然存在。
这一点,与前一篇钢结构判断方法是强关联的:
👉 钢结构 / 钢制品出口欧盟 CBAM 判断方法
第四类:钢管及管材(需高度具体判断)
钢管类产品在 CBAM 中,属于“不能一概而论”的类型。
常见包括:
• 无缝钢管
• 焊接钢管
• 特定用途钢管
是否纳入 CBAM,往往取决于:
• 具体 CN 编码
• 是否被明确列入钢铁清单
• 产品形态是否仍被视为基础钢材
👉 钢管类产品,强烈建议逐一编码核对。
第五类:钢制品 / 构件(最容易误判)
这正是很多企业“觉得自己不在 CBAM 范围”的原因。
常见包括:
• 钢制构件
• 加工件
• 焊接件
但现实是:
只要报关编码仍然落在 CBAM 钢铁附件范围内,
“制品”这个说法,并不能自动免责。
第一类:钢铁原材料与半成品(CBAM 高概率覆盖)
这是 CBAM 钢铁监管的核心区。
通常包括:
• 生铁
• 钢坯 / 钢锭
• 半成品钢材
特点是:
• 排放源头清晰
• 工艺路径标准
• 高度可比
👉 这类编码,几乎一定需要高度警惕 CBAM。
第二类:钢板、钢卷、钢带等扁平材(重点关注)
这是出口欧盟非常常见的一类。
常见包括:
• 热轧钢板
• 冷轧钢板
• 镀层钢板
• 涂层钢板
⚠️ 关键提醒:
“是否镀锌 / 涂层”,
并不会自动让产品脱离 CBAM。
判断核心仍然是:
• 编码是否在 CBAM 钢铁清单
• 是否属于基础钢材形态
第三类:型钢、棒材、线材(结构件常见来源)
这是钢结构企业最容易踩坑的一类。
常见包括:
• H 型钢
• 工字钢
• 角钢
• 圆钢、螺纹钢
如果钢结构产品在报关时:
• 仍以这些型钢类编码出口
• 即便已经切割、简单加工
👉 CBAM 风险依然存在。
这一点,与前一篇钢结构判断方法是强关联的:
👉 钢结构 / 钢制品出口欧盟 CBAM 判断方法
第四类:钢管及管材(需高度具体判断)
钢管类产品在 CBAM 中,属于“不能一概而论”的类型。
常见包括:
• 无缝钢管
• 焊接钢管
• 特定用途钢管
是否纳入 CBAM,往往取决于:
• 具体 CN 编码
• 是否被明确列入钢铁清单
• 产品形态是否仍被视为基础钢材
👉 钢管类产品,强烈建议逐一编码核对。
第五类:钢制品 / 构件(最容易误判)
这正是很多企业“觉得自己不在 CBAM 范围”的原因。
常见包括:
• 钢制构件
• 加工件
• 焊接件
但现实是:
只要报关编码仍然落在 CBAM 钢铁附件范围内,
“制品”这个说法,并不能自动免责。
五、哪些钢铁 HS / CN 编码,通常“不在”CBAM 范围?
这里也必须说清楚,避免过度恐慌。
一般来说,以下情况 CBAM 风险相对较低:
• 高度集成的整机设备
• 以设备 / 系统功能为主的产品
• 钢仅作为辅材、结构支撑
⚠️ 但请注意一句非常关键的话:
“风险较低 ≠ 一定不需要判断。”
很多企业的问题不是“产品一定在 CBAM”,
而是 “根本没做过正式判断”。
一般来说,以下情况 CBAM 风险相对较低:
• 高度集成的整机设备
• 以设备 / 系统功能为主的产品
• 钢仅作为辅材、结构支撑
⚠️ 但请注意一句非常关键的话:
“风险较低 ≠ 一定不需要判断。”
很多企业的问题不是“产品一定在 CBAM”,
而是 “根本没做过正式判断”。

六、钢铁企业判断编码是否在 CBAM 的“标准流程”
如果你想避免反复纠结,可以按下面流程来。
Step 1:列出所有出口欧盟的钢铁相关产品
(一个都不要漏)
Step 2:确认每个产品的实际报关 HS / CN 编码
⚠️ 以报关单为准,而不是内部叫法
Step 3:逐一对照 CBAM 钢铁清单
判断是否被明确列入
Step 4:区分三种结果
• 明确在 CBAM 范围
• 明确不在 CBAM 范围
• 存在灰区,需要进一步分析
👉 CBAM 判断,本身就是一个专业步骤,而不是“顺带看一眼”。
Step 1:列出所有出口欧盟的钢铁相关产品
(一个都不要漏)
Step 2:确认每个产品的实际报关 HS / CN 编码
⚠️ 以报关单为准,而不是内部叫法
Step 3:逐一对照 CBAM 钢铁清单
判断是否被明确列入
Step 4:区分三种结果
• 明确在 CBAM 范围
• 明确不在 CBAM 范围
• 存在灰区,需要进一步分析
👉 CBAM 判断,本身就是一个专业步骤,而不是“顺带看一眼”。
七、为什么“编码判断”会直接影响后面的排放核算?
很多企业会问:
“我现在只是想知道在不在范围,
为什么你们一直强调后面的核算?”
原因很简单:
一旦编码被判定落入 CBAM,
后面的排放核算几乎是不可避免的。
而钢铁行业的排放核算逻辑,又与铝、其他行业差异明显。
后面会有一篇专门系统讲:
👉 《钢铁企业 CBAM 排放核算逻辑》
“我现在只是想知道在不在范围,
为什么你们一直强调后面的核算?”
原因很简单:
一旦编码被判定落入 CBAM,
后面的排放核算几乎是不可避免的。
而钢铁行业的排放核算逻辑,又与铝、其他行业差异明显。
后面会有一篇专门系统讲:
👉 《钢铁企业 CBAM 排放核算逻辑》
八、钢铁企业在 HS / CN 编码判断中最常见的 7 个错误
结合大量实务案例,最常见的问题包括:
1️⃣ 用产品名称代替编码判断
2️⃣ 沿用历史编码,不再复核
3️⃣ 不同项目编码不一致
4️⃣ 以“加工复杂度”代替法规判断
5️⃣ 只看 HS 前 4 位,不看完整 CN
6️⃣ 听客户或同行“口头结论”
7️⃣ 等客户催 CBAM 才开始查
👉 这些错误,往往会让企业陷入被动。
1️⃣ 用产品名称代替编码判断
2️⃣ 沿用历史编码,不再复核
3️⃣ 不同项目编码不一致
4️⃣ 以“加工复杂度”代替法规判断
5️⃣ 只看 HS 前 4 位,不看完整 CN
6️⃣ 听客户或同行“口头结论”
7️⃣ 等客户催 CBAM 才开始查
👉 这些错误,往往会让企业陷入被动。

九、在 CBAM 里,编码不是技术细节,而是“入口条件”
如果用一句话总结全文:
在 CBAM 体系下,
钢铁产品能不能进合规流程,
不是看你怎么解释,
而是看你报什么编码。
在 CBAM 体系下,
钢铁产品能不能进合规流程,
不是看你怎么解释,
而是看你报什么编码。
✅ 行动建议
如果你是钢铁行业出口欧盟企业,
不确定现有产品使用的 HS / CN 编码是否已落入 CBAM 钢铁范围,
或担心不同项目、不同客户的判断不一致,
可以先进行一次 钢铁产品 CBAM 编码适用性核查,
再决定是否进入排放核算与长期合规准备阶段。
不确定现有产品使用的 HS / CN 编码是否已落入 CBAM 钢铁范围,
或担心不同项目、不同客户的判断不一致,
可以先进行一次 钢铁产品 CBAM 编码适用性核查,
再决定是否进入排放核算与长期合规准备阶段。






